Toată lumea din industrie știe că un camion mai greu consumă mai mult. Dar, exact, ce diferență fac trei tone în plus? În operațiunile zilnice, unde timpul, siguranța și capacitatea sunt esențiale, o astfel de întrebare este ușor de amânat. Dar greutatea este un factor care ține de operator, spre deosebire de vreme, situația traficului sau prețul combustibilului.
Presiunea de a acorda mai multă importanță acestei teme este în creștere. Uniunea Europeană înăsprește limitele de emisii pentru camioane. Producătorii trebuie să reducă emisiile de CO₂ cu 45% până în 2030 și chiar cu 90% până în 2040. Aceasta înseamnă că și flotele existente vor trebui să fie mai eficiente pentru a îndeplini noile cerințe.
În plus, unele țări ale UE introduc taxe de drum bazate pe emisiile de CO₂. De exemplu, Germania diferențiază taxa de drum începând cu 2023 în funcție de clasa de emisii de CO₂ a vehiculului, deși nu încă în funcție de CO₂ real și, prin urmare, de consumul real, dar acesta este obiectivul pe termen lung. Acest lucru încurajează transportatorii să utilizeze dimensiunea potrivită a vehiculului pentru transport și să conducă mai eficient, deoarece, în general, un vehicul mai mare, chiar și cu aceeași încărcătură, are un consum mai mare de motorină, dar și o taxă pe kilometru mai mare.
În același timp, observăm acum o nouă creștere a prețurilor la carburanți în Europa, ceea ce crește costurile de operare ale transportatorilor. Prin urmare, optimizarea greutății vehiculelor nu mai este o chestiune de responsabilitate și devine o chestiune de economie.
Din perspectiva operațiunilor reale
Cu toate acestea, datele din operațiunile din viața reală arată cât de semnificativă poate fi diferența, chiar și cu câteva tone în plus. Mulți transportatori sunt conștienți de acest efect, dar puțini au capacitatea de a compara consumul în diferite condiții și încărcături pe rute mai lungi. Eurowag, de exemplu, care monitorizează consumul a mii de camioane din Europa prin intermediul sistemelor sale telematice, oferă o imagine mai detaliată.
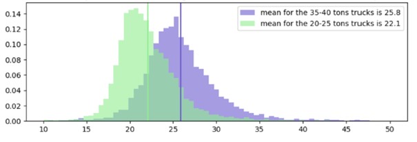
Datele lor extinse de operare arată că fiecare tonă suplimentară de greutate crește consumul mediu cu aproximativ 0,25 litri la 100 de kilometri. Aceasta poate părea o cifră neglijabilă la prima vedere, dar în practică înseamnă că un vehicul cu o încărcătură cu trei tone mai grea, de exemplu, consumă cu aproape un litru mai mult la fiecare 100 km. Și acesta este un parametru care poate juca un rol în alegerea rutei, a tipului de semiremorcă sau a volumului de combustibil care trebuie alimentat.
„Pe baza datelor noastre din lumea reală, observăm că până și mici diferențe în ceea ce privește greutatea totală se traduc în costuri mai mari pe termen lung”, spune Jaroslav Altman, director de cercetare și dezvoltare la Eurowag. „În traficul intens, o diferență de câteva tone poate însemna o creștere a costurilor de mii de coroane pe lună, chiar dacă stilul de condus este altfel exemplar.”
Figura 1: Consumul de combustibil în l/100 km pentru camioane mai ușoare și mai grele (date Eurowag pentru mai-iunie 2024)
Pe lângă numărul în sine, mediul în care este condus vehiculul este, de asemenea, important. În oraș, unde există multe porniri și frânări, impactul greutății asupra consumului este mult mai pronunțat decât pe autostradă. În secțiunile urbane, datele Eurowag prezintă cea mai mare variație. În timp ce un camion mai ușor poate parcurge același traseu mai eficient, un camion mai greu în trafic intens va consuma considerabil mai mult carburant, fără a putea compensa eficient.
Datele operaționale confirmă astfel că greutatea este un factor cheie nu numai pentru rutele pe distanțe lungi, ci și pentru logistica urbană, care este din ce în ce mai importantă în contextul livrărilor pe ultimul kilometru, al zonelor urbane și al traficului din construcții.
Figura 2: Consumul de carburant pe timpul verii în litri/100 km (iunie 2024) – consum mediu pentru autostradă, oraș, drumuri în afara orașului și alte tipuri de condus
Figura 3 (dreapta): Consumul de carburant pe timp de iarnă în litri/100 km (decembrie 2024) – consum mediu pe autostradă, oraș, drumuri extraurbane și altele
Unde să ne uităm după economie de costuri
Nu este vorba doar despre transportul de marfă. De exemplu, un rezervor plin de 600 de litri de carburant înseamnă aproximativ o jumătate de tonă în plus. Dacă vehiculul este condus pe distanțe mai scurte și se întoarce la bază în mod regulat, poate fi mai rentabil să se alimenteze la un volum mai mic, reducând greutatea fără nicio intervenție inginerească.
Multe vehicule transportă, de asemenea, zilnic echipamente, cum ar fi cricuri, caroserii grele sau tehnologie suplimentară, care ar putea fi reduse pe anumite rute dacă nu compromit siguranța operațională.
Volumul și greutatea trec adesea pe plan secund atunci când se planifică încărcările. Cu toate acestea, tocmai acestea din urmă pot avea un impact semnificativ asupra consumului, în special în oraș, unde fiecare pornire și frânare înseamnă o încărcătură crescută. Cu cât distribuția încărcăturii este mai puțin atentă, cu atât costul este mai mare.
Acesta este motivul pentru care unele companii introduc profiluri de greutate indicative în funcție de tipul de comandă, astfel încât să poată vedea ce rute și vehicule transportă cele mai grele încărcături. Nu este o cântărire complicată în fiecare zi, ci un cadru simplu care ajută la menținerea consumului și a costurilor sub control.
Apoi, atunci când echipamentele se schimbă, este logic să se compare și designul remorcilor și al caroseriilor în sine. Materialele mai ușoare sau designurile mai economice pot însemna economii de sute de kilograme în plus sau invers, pentru aceeași performanță.
„Datele noastre telematice arată că până și diferențele aparent mici în greutatea vehiculului pot avea un impact semnificativ asupra consumului de combustibil. Optimizarea greutății, de exemplu prin reducerea volumului de combustibil pe rute mai scurte sau alegerea unor caroserii mai ușoare, poate aduce economii măsurabile la costurile de operare”, spune Altmann de la Eurowag.
Greutatea ca mijloc de operare
Urmărirea greutății nu trebuie să implice investiții mari sau sisteme complexe. Dimpotrivă. În majoritatea cazurilor, acestea sunt ajustări pe care transportatorul le poate implementa imediat. Fie că este vorba de volumul de carburant, selecția echipamentelor sau o planificare mai atentă a încărcăturii, fiecare kilogram în plus poate contribui la suma rămasă în bancă la sfârșitul lunii. „Dacă trebuie să transport o încărcătură de 1 tonă, este cu siguranță mai bine să aleg o dubă mai mare, care are un consum de aproximativ 9,5 l/100 km, decât un camion care consumă 22,25 l/100 km și să profit întotdeauna la maximum de capacitatea vehiculului”, spune Altmann.
Odată cu creșterea taxelor de drum bazate pe emisii și a prețurilor la combustibil, controlul greutății nu mai este doar un detaliu operațional. Este unul dintre puținii parametri pe care un transportator îi are la dispoziție și care îi poate oferi un avantaj înainte de a fi prea târziu.







Comentați?